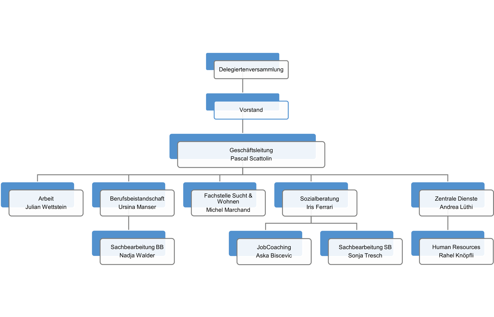
Organigramm Zweckverband

Ein schematischer Blick auf unsere Institution: Anhand der Abbildung können Sie leicht nachvollziehen, wie die Sozialen Dienste Bezirk Uster organisiert sind. Unseren sozialen Auftrag erfüllen wir mit den sechs abgebildeten Abteilungen, der Geschäftsstelle sowie dem Vorstand und der Delegiertenversammlung.